时间:2021-08-24 12:01:53

指引!《深圳市托育机构一日活动指引(试行)》


图片

各区卫生健康行政部门,市健研中心,市妇幼保健院: 


为贯彻落实《国家卫生健康委关于印发托育机构保育指导大纲(试行)的通知》(国卫人口发〔2021〕2 号)《深圳市人民政府办公厅关于印发促进3岁以下婴幼儿照护服务发展实施方案(2020—2025 年)的通知》(深府办函〔2020〕27号)要求,指导托育机构为3岁以下婴幼儿提供科学、规范的照护服务,不断提高保育质量,促进婴幼儿健康成长,我委组织制定了《深圳市 托育机构日活动指引(试行)》,现印发给你们。请各单位加强宣传引导,适时开展相关培训。实施过程中如有问题和建议请及时向我委反馈。


市卫生健康委

2021年6月30日

图片


总则

(一)为贯彻落实《托育机构保育指导大纲(试行)》《深圳市人民政府办公厅关于印发促进3岁以下婴幼儿照护服务发展实施方案(2020—2025 年)的通知》精神,依据有关法律法规、 标准规范要求,指导托育机构为3 岁以下婴幼儿(以下简称婴幼 儿)提供科学、规范的照护服务,提高保育质量,促进婴幼儿健康成长,特制定《深圳市托育机构 日活动指引试行)》。


(二)本指引适用于经有关部门登记、卫生健康部门备案,为婴幼儿提供全日托、半日托等照护服务的托育机构。提供计时临时托等照护服务的托育机构可参照行。


(三)托育机构保育应遵循以下基本原则:

1.尊重儿童。坚持儿童优先,保障儿童权利。尊重婴幼儿成长特点和规律,关注个体差异,促进每个婴幼儿全面发展。


2.安全健康。最大限度保护地婴幼儿的安全和健康,切实做好婴幼儿的安全防护、营养膳食、疾病防控等工作。


3.积极回应。敏感观察婴幼儿的动作、表情、声音和言语表示,理解其生理和心理需求,并及时给予积极适宜的回应。


4.科学规范。遵循婴幼儿发展年龄特点,科学合理地安排一日活动,坚持保育为主,保教结合,满足婴幼儿生长发育的需要。


基本内容

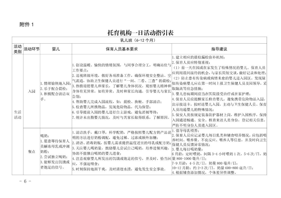
托育机构通过合理科学的一日活动安排,培养形成婴幼儿生活卫生习惯,促进精细动作和大动作、语言认知、情感与社会交往等能力的全面发展。托育机构参照托育机构一日活动指引表(附件 1)和托育机构一日活动时间安排表(附件 2)制定具体实施计划。一日活动包括生活活动、体能活动和游戏活动。


(一)合理安排婴幼儿在托期间的生活活动,包括入园、餐点、饮水、盥洗、如厕、更衣、睡眠、离园等环节,帮助婴幼儿养成良好的饮食行为习惯及规律的作息睡眠习惯,学习基本生活技能,逐步建立良好的生活卫生行为习惯。


(二)保证婴幼儿在托期间获得充足的体能活动,通过创设适宜活动环境和运动器材进行身体锻炼,保证婴幼儿有适宜强度和频次的大运动活动,增强婴幼儿运动能力和环境适应能力,获得健康体魄和愉快情绪。


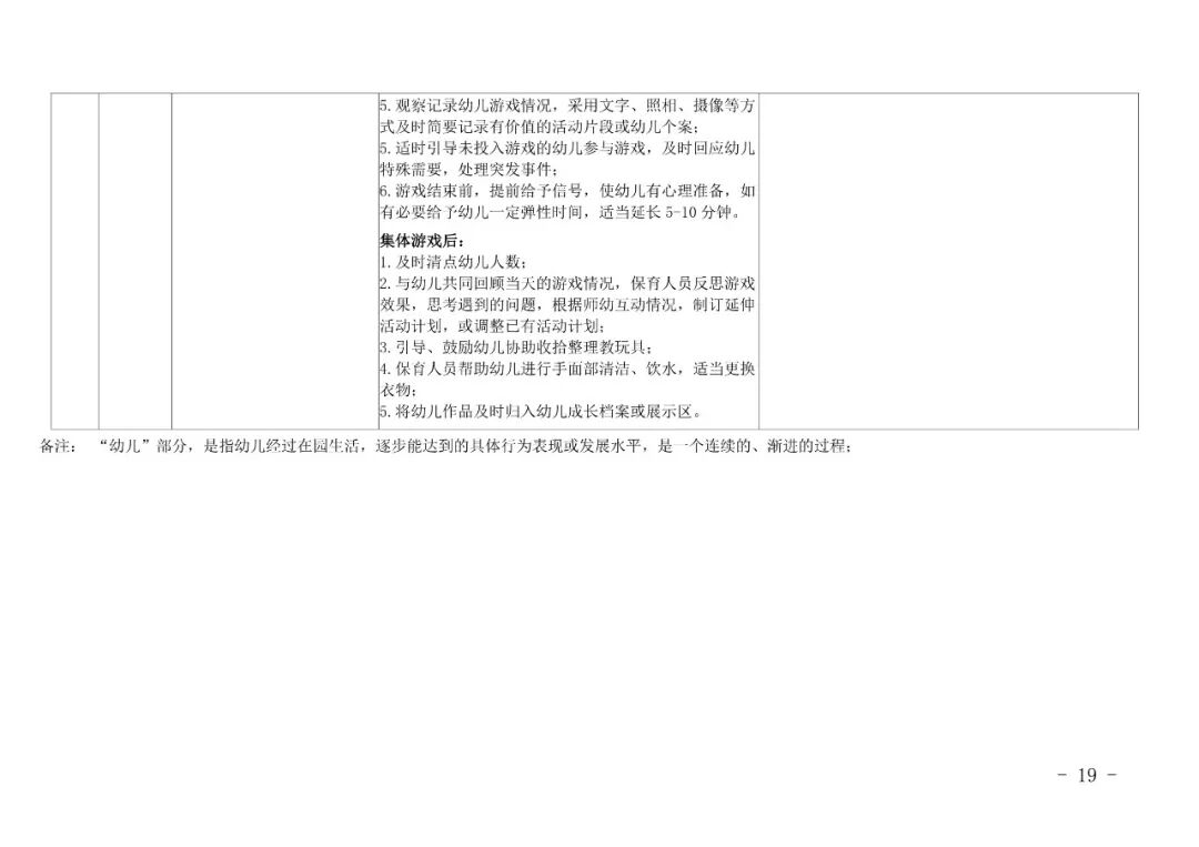
(三)为婴幼儿在托期间提供丰富的游戏活动,鼓励婴幼儿操作、摆弄、探索和交往,通过具体的、多种感官参与的直接体验促进有效学习。

1.自主游戏活动。让婴幼儿在游戏情境中按照自己的意愿和能力,自由选择、自主开展、自发交流,促进婴幼儿在活动中发挥想象力、创造力及提升好奇探究的品质,促进情感与社会性的良好发展。


2.集体游戏活动。保育人员采用游戏、谈话、听赏、表演等多种方式,寓教于游戏,有目的、有计划地引导婴幼儿通过直接感知、实际操作和亲身体验获取经验,帮助婴幼儿养成敢于探究和尝试、乐于想象和创造等良好行为品质,促进语言、认知、动作、审美等领域的全面发展。


组织实施

(一)托育机构应当创造适宜生活和活动环境,配置符合婴幼儿月龄特点的家具、用具、玩具、图书、游戏材料和安全防护措施;根据场地条件合理确定收托规模,配备符合要求的保育人员;结合实际情况拓展和细化一日活动内容,制定并实施活动计划;与婴幼儿家庭密切交流合作,帮助家庭增强科学育儿能力。


(二)托育机构负责人组织落实本机构的一日活动计划,负责指导、检查和评估保育人员、卫生保健人员以及其他工作人员的工作。保育人员是一日活动的主要实施者,负责婴幼儿日常生活照料和活动组织,应具有良好的职业道德和业务能力,身心健康,主动了解和满足婴幼儿不同的发展需求,平等对待每一个婴幼儿,呵护婴幼儿健康成长。卫生保健人员应按照国家相关卫生保健工作规范,履行一日活动各环节相应工作职责。


附件:

1.托育机构一日活动指引表

2. 托育机构一日活动时间安排表

图片

图片

图片

图片

图片

图片

图片

图片

图片

图片

图片

图片

图片

图片

图片

图片

图片

图片

图片

图片

图片

图片

图片

图片

来源:深圳市卫生健康委